2019-nCoV感染肺炎防治的华西护理紧急推荐 ——防护物资的应急管理方案(V1.0)
新型冠状病毒(2019-nCoV)感染肺炎属于呼吸道传染病,防护物资使用量极大。如何科学管理防护物资成为医院应对突发公共卫生事件亟需解决的问题。故借鉴国内外应急防护物资管理理念,结合本院以往在突发公共卫生事件、灾害事件中的经验,从护理管理关键点切入,特拟定防护物资应急管理紧急推荐意见第一版。
一、成立防护物资管理专项管理小组
(图1)
组长:
副院长(分管后勤)
设备部:
负责防护物采购与发放
院感部:
确定每个病区防护物资使用级别和标准
护理部:
负责全院个病区防护物资申领计划和管理
护士长:
负责病区内防护物资申领、管理和发放

二、防护物资需求评估与计划
1. 评估疫情救治任务,预估防护物资需求。
2. 评估现有防护物资种类、数量与质量。
3. 评估各病区防护物资需求:按照保重点区域、保重点操作、保重点病人原则,确定各病区各岗位所需防护用品种类。
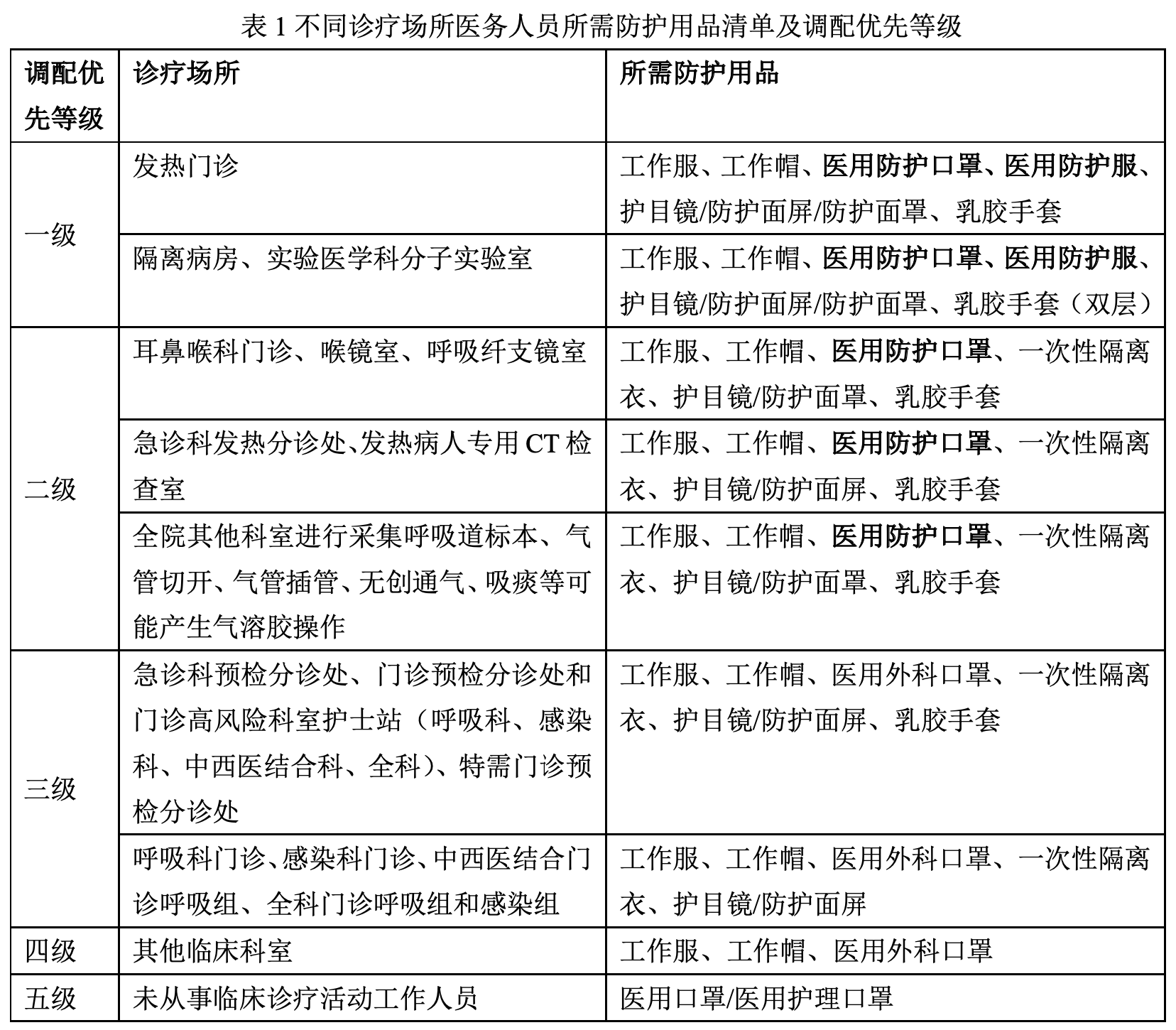
4. 确定病区防护物资调配优先等级:按医院各分区(发热门诊、隔离病房等)、实际收治病人数、工作量、人员数量,确定各区域防护物资调配优先等级。详见表1。

三、防护物资应急管理要点
___1. 合理领取:防护物资每日由护士长填写申报表,上报当日实际收治病人数、工作人员数量、工作量、可能产生气溶胶的操作量等,设备物资部根据病区防护物资调配等级,综合考量,按需配发。
2. 专人管理,定点放置:病区护士长与总务护士共同管理防护物资,分类放置、登记造册、班班交接,确定分发办法。
3. 按岗分级核算,签字领取:结合医院下发文件,按照不同岗位不同需求等级,核算每日每人防护品用量,医疗/护理组长领取,分发到人,签字领取。
4. 零库存管理:病区仅保留一日库存量,便于全院统筹协调管理。
5. 全院倡议,例行节约:物资紧缺,全员知晓,不从事临床诊疗活动工作人员不占用高防护级别物资;临床工作人员不浪费防护物资,合理防护。
四、动态监控与调整
1. 及时调整防护物资储备:根据疫情评估结果,遵循疫情发展进程,动态调整防护物资种类、数量等储备。
2. 院内综合调配:利用信息系统,掌握全院防护物资分布、使用情况,以便达到综合协调,统一管理,优先保证院内重点科室病人救治的顺利进行。具体流程见图1及图2:


3. 合理调整人力:动态评估病人病情,合理调整上班人员,减少不必要医疗操作,降低防护物资消耗。
4. 病区监管:保证防护物资的合理合规使用,既不暴露也不过度防护。
5. 不定期督查:护理部/设备物资部实地走访临床病区,检查防护物资领取与使用是否适宜匹配。
本文作者:王恒、刘欢、蒋艳
参考文献
[1]赵玛丽,种银保,刘英, 等.应急医用物资的储备与管理[J].医疗卫生装备,2008,29(9):62-63.
[2]傅朝平,林清霞,梁志强, 等.医疗应急物资管理文献分析[J].中华医院管理杂志,2012,28(2):150-152.
[3]韦文平,谢永生,王立忠.防制传染性非典型肺炎物资管理的探讨[J].中国国境卫生检疫杂志,2003,26(5):284-286.
[4]国家卫生健康委办公厅.关于印发新型冠状病毒的肺炎防控中常见医用防护用品使用范围指引(试行)的通知.[EB/OL].http://www.nhc.gov.cn/yzygj/s7659/202001/e71c5de925a64eafbe1ce790debab5c6.shtml.2020-01-26.
[5]《bat365中文官方网站华西医院新型冠状病毒感染防控方案》,2020-01-31.
[6]中共中央政治局常务委员会召开会议研究加强新型冠状病毒感染的肺炎疫情防控工作中共中央总书记习近平主持会议[EB/OL].http://www.xinhuanet.com/politics/leaders/2020-02/03/c_1125527334.htm.2020-02-03
【关闭】
